文章信息

具有EGF样结构域1(HEG1)的心脏发育蛋白在胚胎发育和血管生成中起关键作用,与肿瘤进展密切相关。但是,HEG1在肝细胞癌(HCC)中的作用仍然未知。本研究探讨了肝癌中HEG1的临床意义,生物学功能和调控机制。
2.方法2.1检测肝癌细胞和正常肝细胞L02中HEG1mRNA水平和蛋白水平的表达
2.2从肝癌患者获得肝细胞癌组织和癌旁非肿瘤肝组织(ANLTS),通过免疫组化方法(IHC)将肝癌标本分为低表达组和高表达组
2.3通过转染建立HEG1高表达和HEG1敲除的肝癌细胞模型,采用创伤愈合和transwell检测的方法研究这些细胞的迁移和侵袭能力
2.4建立肝癌小鼠肿瘤模型
2.5通过生物信息学方法(TCGA和KEGG数据库)和实验(信号通路芯片)分析HEG1调控的信号通路
2.6应用Wnt/β-catenin信号相关基因PCR芯片(WcgeneBiotech,上海启因生物)分析差异表达基因
2.7免疫共沉淀研究HEG1结合的蛋白
3.结果
3.1HEG1在人肝癌细胞株和组织中的高表达,并预示肝癌患者预后不良
无论在L02和HCC细胞中还是肝细胞癌组织和正常肝组织中,mRNA水平,蛋白水平和数据库(TCGA和GEO)结果都一致表明,肝细胞癌中HEG1的表达明显高于正常。使用训练组和验证组评估HEG1表达与HCC患者的临床病理特征和存活率之间的关系。这些结果充分证明,HEG1与不良的生存密切相关,可以作为新的肝癌预后生物标志物。

图1.HEG1表达在HCC细胞系和组织中显着上调,并且与不良预后密切相关
qRT-PCR和Westernblot分别鉴定了(A)八种HCC细胞系和L02细胞中HEG1的mRNA和蛋白表达水平和(B)在30对配对的新鲜HCC组织和ANLT中检测到HEG1mRNA和蛋白表达水平。(C)肝癌,转移瘤和ANLT样品中HEG1表达的代表性IHC图像。(D)训练组和(E)验证组中HEG1差异表达的HCC患者的总生存率(OS)和无病生存期(DFS)。
3.2HEG1促进肝癌的侵袭和转移
敲低和过表达HEG1的肝癌细胞株中,采用创伤愈合和transwell法研究这些细胞的体外迁移和侵袭能力。建立原位异种移植肿瘤模型,用IVIS对肿瘤的形成和转移进行监测和定量。结果表明,体内环境和体外环境中的HEG1都促进肝癌的侵袭和转移。


图2.HEG1在体内和体外促进HCC侵袭和转移
伤口愈合测定(A)和transwell测定(B)用于检测HEG1表达修饰的细胞的迁移和侵袭能力。(C)使用IVIS监测和定量肿瘤形成和转移进展。图左显示原位肿瘤的代表性生物发光图像。右图显示了原位肿瘤中代表性的宏观肝内转移性结节。(D)肺转移的生物发光图像。(E)原位肝肿瘤及其微卫星的H&E染色切片。(F)实验组和对照组中肺转移瘤的H&E染色。
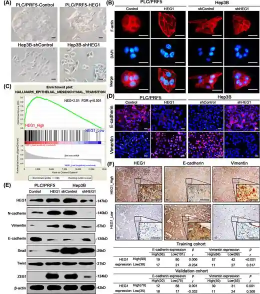
3.3HEG1诱导EMT
PLC/PRF5-HEG1和Hep3B-sh细胞出现形态学变化,推测HEG1可以诱导EMT。基因集富集分析(GSEA)从TCGA数据库中分析了HEG1表达与肝癌患者EMT标志之间的关系。发现HEG1的高表达与EMT的标志显著正相关。细胞学和组织学实验分析HEG1和EMT标记的表达关系,结果表明,HEG1在肝癌EMT的诱导中起着重要的作用。

图3.(A)PLC/PRF5-HEG1,Hep3B-shHEG1及其对应的控制单元的代表性相衬图像。(B)细胞骨架的代表性图像显示HEG1影响细胞形态。(C)来自TCGA数据库的HCC患者中HEG1表达的GSEA。GSEA图表明EMT信号与HEG1表达显着正相关。(D)IF显示HEG1影响EMT标志物的表达。(E)通过蛋白质印迹检测HEG1介导的EMT标志物和相关转录因子的表达水平。(F)肝癌连续切片中HEG1,E-钙黏蛋白和波形蛋白表达的代表性IHC图像。
3.4HEG1激活Wnt信号及其下游效应
利用KEGG途径富集分析方法,从TCGA数据库中分析了肝癌患者的信息。发现Wnt信号是最显著的富集途径。信号通路报告芯片也确认Wnt信号传导受HEG1调节最显着。总之,公共数据库分析和实验结果表明,HEG1可以激活Wnt信号及其在肝癌中的下游效应子。

图4.HEG1主要激活HCC中的Wnt信号
(A)TCGA数据库中371位HCC患者的KEGG通路富集分析。使用DAVID进行KEGG通路分析。HEG1的差异相关基因在51个途径中富集。其中26条途径显着丰富。(B)CignalFinder癌症10通路报告基因阵列,显示受到HEG1表达干扰的细胞中的信号传导变化。(C)通过Western印迹检测Wnt信号传导途径的关键成员及其下游效应子。
3.5HEG1通过β-catenin和apc激活wnt信号
使用Wnt/β-catenin信号通路PCR芯片研究HEG1如何激活HCC中的Wnt信号。
HEG1与APC负相关,与β-catenin正相关。Co-IP结果显示,HEG1可以与β-catenin相互作用,但不能与APC相互作用。CHX追踪分析HEG1对β-catenin稳定性的影响显示,HEG1的延长了β-catenin的半衰期。蛋白质印迹显示HEG1高表达增加了总β-catenin和细胞增生性β-catenin,减少了P-β-catenin并增加了核β-catenin,最终导致Wnt信号及其下游效应的激活。

图5.(A)通过Wnt/β-catenin信号传导相关基因qPCR阵列的人类靶标检测到具有HEG1表达干扰的HCC细胞的基因表达。HEG1表达可正向调节CTNNB1(红)的表达,负向调节APC(蓝)的表达。(B)蛋白质印迹检测HEG1,APC和β-catenin的蛋白表达水平。(C)在HCC连续切片中HEG1,APC和β-catenin表达的代表性IHC图像,在训练组和验证组中通过Spearman相关检验分析了它们的表达相关性。(D)Co-IP分析HCC细胞中HEG1,APC和β-catenin之间的直接结合。(E)通过CHX追逐测定法测定具有HEG1表达干扰的细胞中HEG1和β-连环蛋白的蛋白半衰期。(F)通过蛋白质印迹法检测总β-catenin,细胞质β-catenin,核β-连环蛋白和P-β-catenin的蛋白表达水平。
3.6β-catenin在HEG1介导的Wnt信号转导和促进肝癌的侵袭、转移和肝细胞转移中起着不可或缺的作用
图6结果表明,β-catenin作为HEG1的下游分子,对于HEG1介导的Wnt信号传导是必不可少的,并促进HCC的侵袭,转移和EMT。

图6.在具有HEG1表达干扰和CTNNB1的敲低或异位表达的HCC细胞中,(A)HEG1和CTNNB1的mRNA表达水平;(B)关键蛋白的表达水平;(C)伤口愈合和transwell测定;(D)细胞骨架和EMT标志物表达测定。(E)显示原位异种移植肿瘤的代表性生物发光图像,以及肝内和肝内肿瘤的比例计算并比较肺转移。(F)原位异种移植肿瘤的肝内和肺转移的代表性H&E染色切片。(G)HEG1介导的通过β-catenin和APC激活Wnt信号传导并促进HCC侵袭,转移和EMT的工作模型。
结论总之,HEG1提示预后不良。通过激活Wnt/β-catenin信号在肝癌的侵袭,转移和EMT中起重要作用。并可以作为潜在有价值的HCC预后生物标志物和治疗靶标。